市场监管总局特种设备局关于《特种设备检验机构核准规则》(第1号修改单)第二次公开征求意见的公告
编辑:2023-09-25 17:00:00
为进一步完善特种设备检验机构核准工作,我局组织起草了《特种设备检验机构核准规则(第1号修改单,征求意见稿)》,现向社会第二次公开征求意见。公众可通过以下方式提出反馈意见:
1.登陆市场监管总局网站(http://www.samr.gov.cn),通过首页“互动”栏目中的“征集调查”提出意见。
2.公众可通过电子邮件方式将意见发送至:jsfgb@csei.org.cn,邮件主题请注明“《特种设备检验机构核准规则》第二次公开征求意见”。
3.通过信函方式将意见寄至:北京市朝阳区和平街西苑2号中国特种设备检测研究院技术法规研究所(邮编:100029),并请在信封上注明“《特种设备检验机构核准规则》第二次公开征求意见”。
意见反馈截止时间为2023年10月11日。
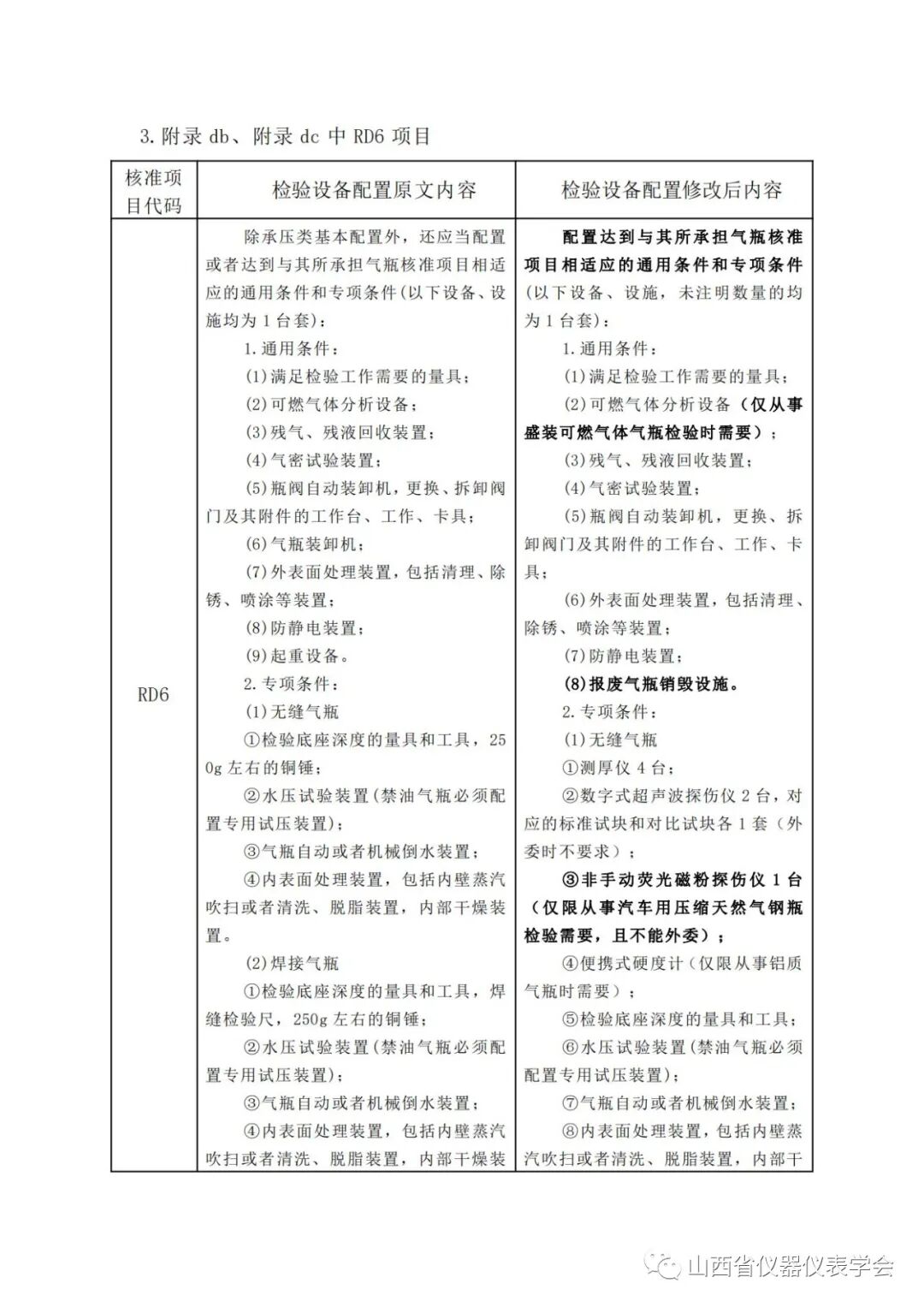
附件:《特种设备检验机构核准规则(第1号修改单,征求意见稿)》
市场监管总局特种设备局
2023年9月11日

市场监管总局特种设备局关于《特种设备检验机构核准规则》(第1号修改单)第二次公开征求意见的公告
编辑:2023-09-25 17:00:00
为进一步完善特种设备检验机构核准工作,我局组织起草了《特种设备检验机构核准规则(第1号修改单,征求意见稿)》,现向社会第二次公开征求意见。公众可通过以下方式提出反馈意见:
1.登陆市场监管总局网站(http://www.samr.gov.cn),通过首页“互动”栏目中的“征集调查”提出意见。
2.公众可通过电子邮件方式将意见发送至:jsfgb@csei.org.cn,邮件主题请注明“《特种设备检验机构核准规则》第二次公开征求意见”。
3.通过信函方式将意见寄至:北京市朝阳区和平街西苑2号中国特种设备检测研究院技术法规研究所(邮编:100029),并请在信封上注明“《特种设备检验机构核准规则》第二次公开征求意见”。
意见反馈截止时间为2023年10月11日。
附件:《特种设备检验机构核准规则(第1号修改单,征求意见稿)》
市场监管总局特种设备局
2023年9月11日
版权所有:山西省仪器仪表学会 备案号:晋ICP备2023017582号-1